Next Project

Participatory Practice: Analysing the Adoption of Resilient Community Engagement Methods in UK Architecture from the Perspectives and Experiences of Architectural Practice

Part 2 Dissertation 2022
Kimberley Rebekah Pearce
University of Reading | UK
“Cities have the capability of providing something for everybody, only because, and only when, they are created by everybody.” (Jane Jacobs, 1961)

The importance of social interactions and well-designed spaces have been exemplified throughout the COVID-19 pandemic. With many forced to adapt their daily routines, the pandemic has shown how poorly the built environment is able to respond to the changing needs of its users, yet simultaneously, how crucial it is. Resilience therefore will be a defining quality of the twenty-first century.

Participatory architecture, which in its broadest sense is defined by parties other than the architect and design professionals being involved in the architectural process, can be seen as a method of introducing this necessary resilience. Through democratising how we plan our urban environments, cities can adapt to become places that are better designed, better built and better equipped to respond to a changing world. Moreover, it can add social value within communities, instilling a sense of belonging, ownership, and pride.

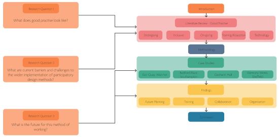
However, although widely accepted as a crucial element in successful design and planning, community involvement and consultation within UK practice is poorly reflected in studio culture. Therefore, this study looks to learn from the experiences and perspectives of architectural practitioners and those actively involved in participatory processes. It asks why architectural culture has failed to adopt participation into general practise, and how, moving forward in the wake of the COVID-19 pandemic, the profession can reflect and adapt on the importance of such methods and what changes must be made.


Tutor(s)
Lorraine Farrelly
2022
• Page Hits: 4979         • Entry Date: 13 July 2022         • Last Update: 13 July 2022