Next Project

The Key to a Restorative Environment: A Multidimensional Approach to Designing a Restorative Urban Green Space Assessment Tool within the UK

Part 2 Dissertation 2022
Miranda Hornsby
Northumbria University Newcastle upon Tyne | UK
With restricted travel through the COVID-19 pandemic, the innate biophilic desires humans have for natural environments has become more evident than previously perceived. This became particularly apparent within inner cities, and brings the quality of our urban green spaces (UGS) into question.

The quality of psychological and physiological restoration available within a space is dependable on a wide range of features, atmospheric qualities and spatial characteristics; with a vast amount of available UGS within city centres falling short (Tokhmehchian et al, 2019). Therefore, an assessment tool (capable of measuring restorative qualities) is required to assess, promote and encourage a higher design standard within the UK.

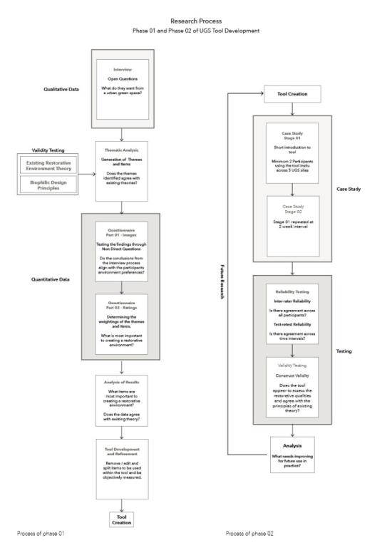
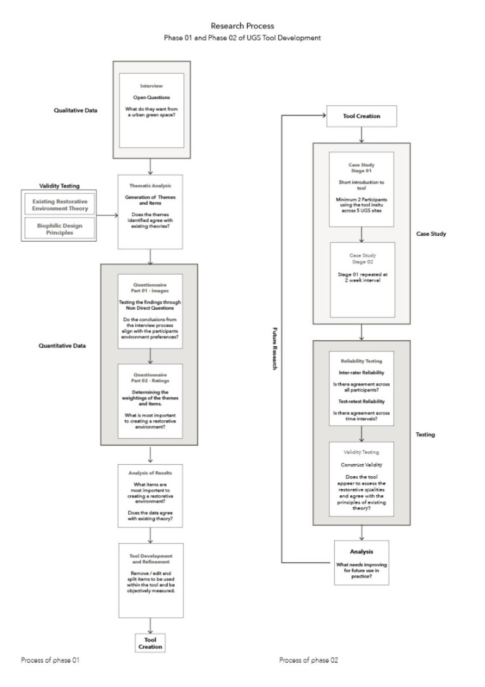
This study was conducted to develop the initial assessment tool draft. Data was collected through interviews, literature reviews and questionnaires as a basis of tool design. This has then been tested through a five site case study to provide a collection of data sets to inform award baselines and highlight limitations. Continual analysis on the data collected has been used to indicate the validity, replicability and reliability of the tool across participants and time. Furthermore, discussions outline the next steps of tool development and refinement; imperative for a potential of future, in-practice, influential use.


Tutor(s)
Kyung Wook Seo
2022
• Page Hits: 3945         • Entry Date: 18 July 2022         • Last Update: 31 July 2022